2017年秋季网络教育招
2017年春季网络教育招
2016年成人高等学历教
汉中学习中心2016年秋季网络
2016年普通高等职业教育分类
 
2017年上半年教师资格
2017年上半年计算机辅
陕西2017年上半年中小
2016年下半年教师资格考试面
2016年下半年教师资格国考合
 
学历教育  
2017年秋季网络教育招生简章
    

汉中职业技术学院

2017年秋季网络教育专科、本科招生简章

     汉中职业技术学院是经陕西省人民政府批准,国家教育部[2005]46号文件备案成立的列入国家高等教育序列的一所公办专科层次普通高校。2017年秋季,我院将继续与陕西师范大学、西南大学合作共建网络教育平台,进行成人高等学历教育招生与办学。具体招生情况如下:

一、招生对象

国家公务人员,各级各类事业、企业单位从业人员,退役士兵,往届和2017届高中、中职、高职毕业生,社会青年等,报考时年满18岁的公民。

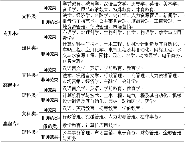
二、招生层次、专业

三、报名时间与要求

1.报名时间:

陕西师大网络教育报名时间为201765日—98

西南大学网络教育报名时间为201765日—923

2.报考高中起点的考生必须具有国家承认学历的普通高中或中专、中师、职高等文凭;报考专科起点本科的考生(含本科二学历)必须具有国家承认学历的国民教育系列专科(或者本科)文凭(毕业信息必须要在“中国高等教育学生信息网”上可以查到)。

3.报名时须持本人身份证原件和毕业证书原件及其复印件两份、一寸免冠蓝底近照3张办理报名手续。报名时免收报考费和入学考试费。

4.报名过程中的要求如有变化,以主办院校的招生简章或书面解释为准。

 四、入学考试或测试科目

1.陕西师大网络教育考生入学测试科目

高中起点(3):语文(文科)/数学(理科)、英语、计算机应用基础

专科起点(3):大学语文(文科)/高等数学(理科)、英语、计算机应用基础

考前辅导:可以在陕西师大网络学院网站“招生入学”—“考前辅导”中免费下载。

下载链接:http://www.snnu.net/webedu/zszq/bktk/

2.西南大学网络教育考生入学测试科目

高起点(2):文科类考语文、英语(1);理科类考数学、英语(1)

专升本(2):文科师范类考大学语文、教育与心理学;理科师范类考高等数学、教育与心理学;文科非师范类考大学语文、英语(2);理科非师范类考高等数学、英语(2)

 考前辅导:可以在网络学院网站“考试信息”—“入学考试要点(机考)”里免费下载。

 下载链接:http://www.eduwest.com/view/4/18/51

五、考试时间

陕西师范大学网络教育入学考试:201799(机考)

西南大学网络教育入学考试:2017615日—923日(机考,随到随考)

 六、录取

远程教育考生由各网络学院自主划线、择优录取,并发给录取通知书。

 七、免试

符合下列条件者可持相关原件及复印件二份,并填写报名表后申请免试入学:①具有国民教育系列专科或专科以上学历,报考高中起点专科者;②具有国民教育系列本科或本科以上学历,报考高中起点本科或专科起点本科者;③参加近年全国普通高考或成人高考,成绩达到生源所在地相应分数线者(须持准考证原件及当地招办出具的考试成绩单原件,并提供准考证、成绩单复印件)。

八、教学及学习

学习模式:教材自学+视频授课+网上导学+网上答疑讨论+学习包+课程作业+学习中心导学辅导+教学实践。

课程考核:平时作业所占成绩比例30%,网络学习成绩占成绩比例10%,课程考试或课程考查成绩占60%。汉中学习中心根据主办院校要求每年组织两次课程考试,考试地点、考场安排由学习中心负责管理。

采用学分制,弹性学习期限,学生可自主地掌握学习时间。

 九、学制与学费标准

1.陕西师大网络教育:高中起点专科80学分,学习期限2.5-5年;高中起点本科160学分,学习期限5-8年;专科起点本科85学分,学习期限2.5-5年。学费标准为每学分70元(其中,高起专、专升本的汉中市学员可减免15学分的学费,高起本的汉中市学员可减免25学分的学费)。

2.西南大学网络教育:专升本(含二学历)各专业学习期限为2.56年,需修满80学分;高起本各专业学习期限为58年,需修满140学分。学费标准为每学分62元(其中,音乐专业每学分80元)。

 十、毕业证书与学位

学生在规定的学习期限内修满教学计划要求的最低学分,即可毕业。专升本层次学生还必须通过公共基础课全国统一考试,同时完成教学计划规定的教学实践环节和通过毕业设计(论文)。毕业时颁发经教育部电子注册、国家承认学历的网络教育毕业证书。符合本科毕业生学士学位条件者可以授予成人高等教育学士学位。

报名地点:汉中职业技术学院远程教育学习中心

报名地址:汉中市汉台区天汉大道670号(汉中职业技术学院医学校区,即附属医院内4号楼三层)

咨询电话:091622172282512084

招生电子邮箱:1309703278 @qq.com

招生联系人:余老师(13309161345)、张老师(13891630641

中国高等教育学生信息网:http://www.chsi.com.cn

汉中职业技术学院远程教育中心网址:http://pxb.hzvtc.cn

 

201762

 

版权:bet-365的网址   地址:汉台区天汉大道670号,职业技术学院附属医院内4号楼
邮编:723000   电话:0916-2231127   

技术支持:汉中博瑞科技    管理本站